马铃薯(Solanum tuberosum L.)作为全球第三大主粮作物,在150多个国家广泛种植,年总产量约3.83亿吨,对保障全球粮食安全具有重要战略意义。作为喜凉作物,马铃薯生长发育对高温极为敏感,高温胁迫会严重抑制其生长、发育及结薯过程,显著降低产量。适度高温可诱导植株的热形态建成响应,但这一过程在马铃薯中的分子调控机制尚未明确。
近日,西南大学薯类研究团队在The Crop Journal在线发表了题为“StHEMERA and StPIF4 synergistically regulate thermomorphogenesis in potato (Solanum tuberosum L.)”的研究论文,该研究首次鉴定出马铃薯中热响应型核-质体穿梭转录激活因子 StHEMERA(StHMR),揭示了 StHMR 与 StPIF4 形成调控模块协同调控马铃薯热形态建成的分子机制,为培育耐高温马铃薯品种提供了重要的分子靶点。

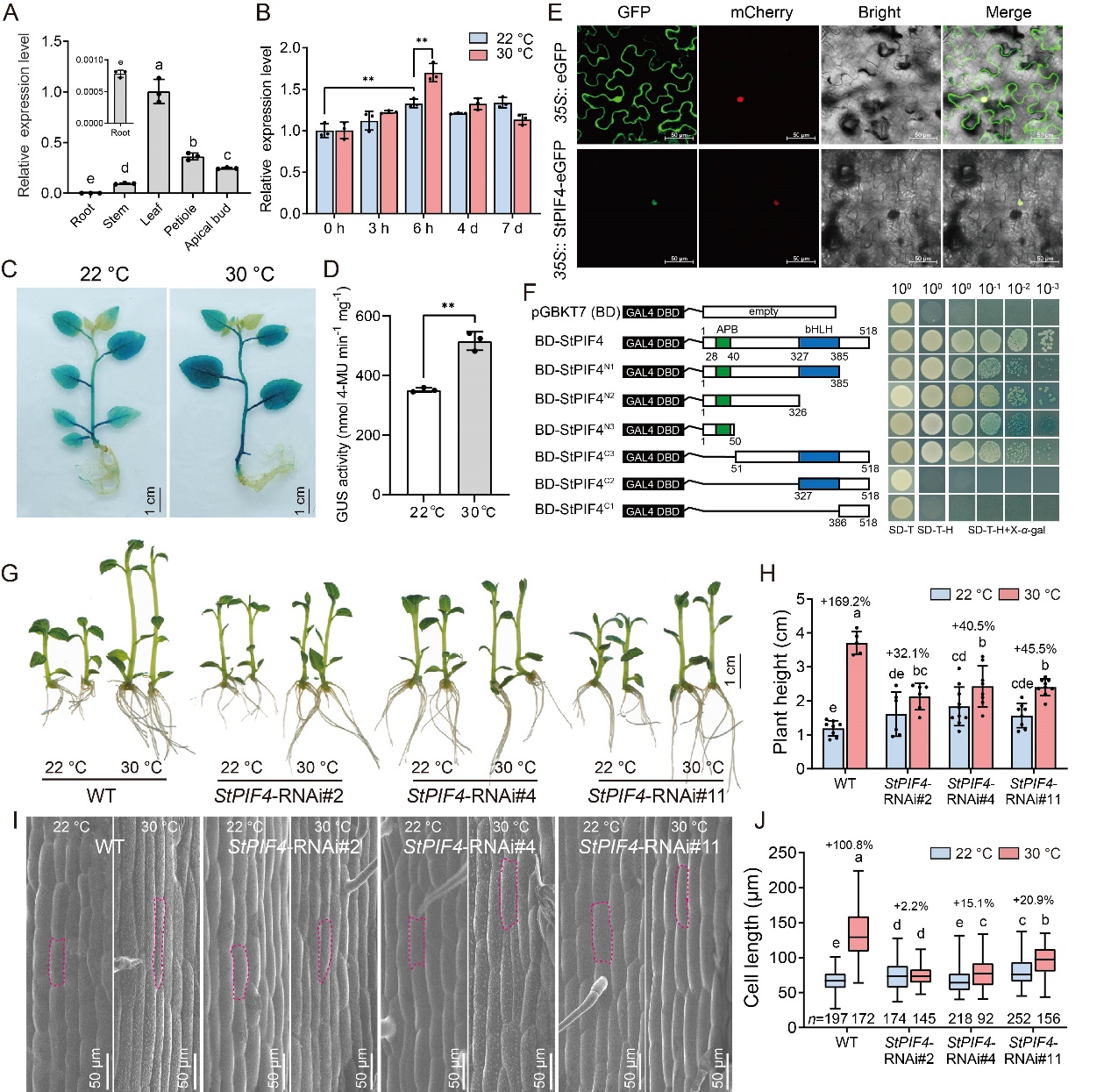
我们在马铃薯基因组中鉴定出一个核-质体双定位蛋白StHEMERA (StHMR)。功能分析表明,StHMR 是马铃薯热形态建成的关键调控因子。StHMR 沉默(RNAi)株系在高温条件下株高和茎表皮细胞长度几乎无显著增加,表现出高温不敏感表型;而 StHMR 过表达株系在高温下的株高和细胞伸长响应与野生型无显著差异(图2)。分子机制研究发现,StHMR 可与光敏色素相互作用因子 4(StPIF4)互作(图3)。功能验证显示,StPIF4 沉默株系在高温下的株高增加和细胞伸长显著受抑制(图4),证实其对马铃薯高温诱导的茎伸长至关重要。靶基因筛选和验证发现,StPIF4 可直接结合生长素合成基因StYUC8和细胞伸长基因StEXPA8启动子中的 E-box(CANNTG)顺式作用元件,激活这些基因的转录表达,进而调控马铃薯细胞伸长。StHMR作为转录共激活因子,显著增强StPIF4对StYUC8的转录激活能力,且这种增强效应在高温条件下更为显著(图5)。综上,该研究阐明了 StHMR-StPIF4 模块在马铃薯温度适应中的进化保守性与物种特异性,为通过分子育种改良马铃薯的高温适应性提供了重要的理论依据和候选基因资源。
2022级博士研究生刘溶荣为该文第一作者,吕典秋教授和荐红举副教授为通信作者。本研究得到国家自然科学基金项目[32101659]、国家重点研发计划 [2022YFD1201600]、重庆市人民政府与中国农业科学院战略合作资助项目、重庆市现代农业产业技术体系项目[CQMAITS202503]、重庆市自然科学基金项目[CSTB2024NSCQ-MSX0754]以及中央高校基本科研业务费专项资金[SWU-KF25037]的资助。
论文链接:https://doi.org/10.1016/j.cj.2025.11.016

图2 StHMR在马铃薯的热响应中起关键调控作用

图3 StHMR与StPIF4互作

图4 高温下StPIF4的表达与功能分析

图5 在高温条件下,StHMR与StPIF4协同促进StYUC8的转录激活
初审:郑莉佳
复审:吕典秋
终审:刘秋艳